- 產品詳情
- 產品規格
一、產品介紹
1.1 產品說明
200萬像素測溫人臉識別智能面板機系列產品,采用LCD顯示屏幕,內嵌深度學習人臉識別算法,集成高精度熱成像測溫芯片,ISP圖像處理等技術于一體的AI智能門禁產品。該產品具備人臉檢測、口罩檢測、人臉識別比對、體溫檢測、活體判斷等強大功能??删_捕獲通過攝像機視野的人員信息(諸如面部信息、身份信息、是否戴口罩等信息)、以及體表溫度??捎行椭脩艄芾沓鋈肴藛T權限以及監測器體溫狀態,有助于防范疫情。用戶可通過加載人臉庫到設備,脫機管理出入權限。也可搭配考勤軟件,實現員工考勤管理??蓮V泛應用于小區門禁、道閘通道、寫字樓等場景!
1.2? 產品外觀
1.3? 設備接口定義
|
序號 |
接口名稱 |
接口說明 |
|
1 |
電源接口 |
12VDC |
|
2 |
網絡接口 |
RJ45網絡接口 |
|
3 |
繼電器接口 |
+:NO 常開端口 -:COM公共端 |
|
4 |
韋根接口 |
1:5VDC 2:韋根協議數據端口D1 3:韋根協議數據端口D0 4:信號地 |
四、設備安裝
4.1安裝位置選擇
1、攝像機架設在通道正前方,正面抓拍人臉;
2、建議架設高度 h大約1.4米~1.6米;推薦攝像機的俯視角度 0~5 度;
3、為保證體溫檢測效果,設備在人員采集點的距離 0.4米為佳(范圍在0.3~0.5米),且人臉像素不小于 100像素;
4.2安裝環境規范
1、 照度要求:無逆光,面部無明顯反光,光線均勻且無陰影。另外,為保證抓拍人臉時現場光照足夠,建議若鏡頭畫面中人臉不夠亮時,需要相應增加照明設備,對人員臉部補光(一般應達到250~800Lux)。
2、光線和風力要求:建議設備安裝在室內,確保設備和人員之間無風,無陽光直射,避免吹風散熱和陽光直射造成的測溫過低過高現象。
五、快速使用說明
?? 5.1? 設備連接
通過網線將設備正確連接到PC電腦;設備上電后,在電腦打開搜索工具,搜索設備IP地址。同時也可通過工具修改設備IP地址。
???? 注意:默認出廠設備IP地址為192.168.1.18
? 5.2 ?智能門禁管理軟件操作
設備上電后,使用智能門禁管理軟件設置人臉庫、預覽實時視頻、顯示實時對比結果、讀取設備日志、配置設備參數等操作。
?? ??5.2.1 ?主界面介紹
【視頻預覽窗】:連接設備后,播放攝像機實時視頻。
【IP輸入框】:輸入設備的IP地址。
【連接/斷開設備按鈕】:點擊【連接設備】即可連接到設備,可查看預覽實時視頻,上傳實時抓拍圖片,顯示識別結果等
點擊【斷開設備】,則斷開連接,關閉預覽。
【比對結果】:當抓拍人臉和設備中的人臉庫匹配則將顯示在此,顯示人臉的基本信息、相似度、溫度等信息,人臉庫未匹配上則不顯示。
【抓拍顯示欄】:在視頻預覽模式下,顯示當前畫面的抓取的人臉抓拍圖片以及體表溫度。
【人臉管理】:點擊進入人臉庫管理界面,可對人臉庫執行加、減、刪、查、改等操作。
【日志查看】:查看、導出設備保存的人臉識別記錄信息,并生成人員考勤記錄表。
【參數配置】:設備人臉識別關鍵參數配置界面,可在此界面修改參數。
【預留按鈕】: 暫未定義功能,后續會增加軟件設置功能。
5.2.2 人臉庫管理
??? 用戶可以在此界面,可對人臉庫執行加、減、刪、查、改,導出,遷入等操作。
【上/下一頁】: 上一頁/下一頁切換按鈕
【跳轉】:輸入指定頁面,點擊跳轉快速進入相應頁面
【添加】: 通過抓拍方式添加人臉庫到設備中
【刪除所有】:點擊按鈕,刪除設備中所有的人臉庫
【單個導入】:導入單張圖片至設備人臉庫
【批量導入】:批量導入多張照片至設備人臉庫
【本地導出為圖片】: 將保存在本地軟件的人臉庫導出備份成圖片
【同步人臉記錄】:點擊自動上傳設備人臉庫人員的基本信息,例如姓名、編號、性別、年齡等
【同步人臉照片】:設備上傳人臉底庫到PC軟件
【遷出人臉庫】: 將本地保存的人臉庫照片導出備份
【遷入人臉庫】:將遷出的人臉庫信息導出備份
【修改】:修改當前人臉的個人屬性信息
【刪除】:設備中刪除當前人臉庫信息
5.2.2.1 添加操作
?點擊【添加】按鈕,進入界面è人臉正對攝像頭è點擊【抓取圖片】按鈕,抓取人臉圖片è輸入人員資料,點擊【確定錄入】按鈕è提示正式錄入人臉成功完成。
5.2.2.2 單個導入人臉庫操作
點擊【單個導入】,彈出錄入人臉界面è點擊【選擇圖片】,選取人臉圖片文件è輸入人員信息è點擊【確定錄入】即可完成單個人臉導入。
5.2.2.3 批量導入人臉庫操作
點擊【批量導入】,彈出界面è點擊【選擇目錄】,選擇人臉圖片文件夾è點擊【開始導入】,導入進度條完成即完成批量導入人臉操作。
注意:用戶可以根據規則將人員信息保存在名稱中,批量導入圖片名稱即可將人員信息同步導入到設備中。
5.2.2.4 本地導出為圖片操作
點擊【本地導出為圖片】按鈕è在彈出框下拉選擇圖片命名規則è選擇目錄è點擊開始導出按鈕執行導出動作,è導出完成后生成以日期命名的文件夾。

5.2.2.5 同步人臉記錄
?????? 點擊【同步人臉記錄】按鈕,同步人臉庫的基本信息,可以查看錄入人臉數量統計。
5.2.2.6 同步人臉庫操作
將設備中的人臉庫上傳到管理軟件。更換新設備后,必須先手動同步人臉庫。否則可能導致管理軟件上人員信息和設備人臉庫不一致,導致識別比對信息顯示錯誤。
5.2.2.7 遷出人臉庫操作
將設備中的人臉庫遷出,保存至電腦備份,方便遷入到其它設備。
5.2.2.8 遷入人臉庫操作
將電腦備份的人臉庫,遷入到設備中。
5.2.3 日志查看&考勤記錄
點擊【日志查看】,進入界面è選擇搜索起始和結束時間è點擊【
【導出考勤記錄】: 點擊按鈕è選擇保存路徑è自動導出考勤記錄保存EXCEL。

5.2.4 訪客日志
點擊【訪客記錄】,進入界面è選擇搜索起始和結束時間è點擊【
點擊【導出訪客記錄】按鈕è選擇保存路徑è自動導出考勤記錄保存EXCEL

5.2.5? 參數配置
???用戶可設置人臉抓拍的關鍵參數和開關設備功能。設備支持人臉識別比對、體溫檢測、口罩檢測三大功能,用戶可自由組合配置開關功能,是否關聯控制繼電器,是否播報語音提醒等。例如用戶要求體溫正常即可開門,則開啟體溫檢測功能,其余關閉即可實現;若用戶要求規定的人,體溫正常且佩戴口罩后才可以開門,則必須同時開啟人臉識別比對、體溫檢測、口罩檢測,當此三項全部檢測正常才會控制繼電器開門。配置界面和具體詳細如下所述。
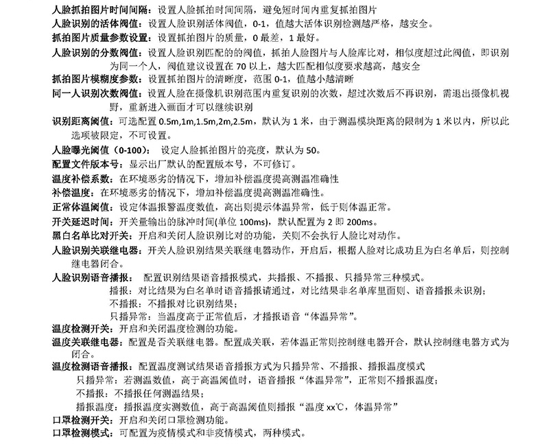
人臉抓拍圖片時間間隔:設置人臉抓拍時間間隔,避免短時間內重復抓拍圖片
人臉識別的活體閥值:設置人臉識別活體閥值,0-1,值越大活體識別檢測越嚴格,越安全。
抓拍圖片質量參數設置:設置抓拍圖片的質量,0最差,1最好。
人臉識別的分數閥值:設置人臉識別匹配的的閥值,抓拍人臉圖片與人臉庫比對,相似度超過此閥值,即識別為同一個人,閥值建議設置在70以上,越大匹配相似度要求越高,越安全
抓拍圖片模糊度參數:設置抓拍圖片的清晰度,范圍0-1,值越小越清晰
同一人識別次數閥值:設置人臉在攝像機識別范圍內重復識別的次數,超過次數后不再識別,需退出攝像機視野,重新進入畫面才可以繼續識別
識別距離閾值:可選配置0.5m,1m,1.5m,2m,2.5m,默認為1米,由于測溫模塊距離的限制為1米以內,所以此選項被限定,不可設置。
人臉曝光閾值(0-100): 設定人臉抓拍圖片的亮度,默認為50。
配置文件版本號:顯示出廠默認的配置版本號,不可修訂。
溫度補償系數:在環境惡劣的情況下,增加補償溫度提高測溫準確性
補償溫度:在環境惡劣的情況下,增加補償溫度提高測溫準確性。
正常體溫閾值:設定體溫報警溫度數值,高出則提示體溫異常,低于則體溫正常。
開關延遲時間:開關量輸出的脈沖時間(單位100ms),默認配置為2即200ms。
黑白名單比對開關:開啟和關閉人臉識別比對的功能,關則不會執行人臉比對動作。
人臉識別關聯繼電器:開關人臉識別結果關聯繼電器動作,開啟后,根據人臉對比成功且為白名單后,則控制繼電器閉合。
人臉識別語音播報: 配置識別結果語音播報模式,共播報、不播報、只播異常三種模式。
?????????? ?播報:對比結果為白名單時語音播報請通過,對比結果非名單庫里面則、語音播報未識別;
????????? ??不播報:不播報對比識別結果;???
??????????? 只播異常:當溫度高于正常值后,才播報語音“體溫異常”。
溫度檢測開關:開啟和關閉溫度檢測的功能。
溫度關聯繼電器:配置是否關聯繼電器。配置成關聯,若體溫正常則控制繼電器開合,默認控制繼電器方式為閉合。
溫度檢測語音播報:配置溫度測試結果語音播報方式為只播異常、不播報、播報溫度模式
???? 只播異常:若測溫數值,高于高溫閾值時,語音播報“體溫異?!?,正常則不播報溫度;
???? 不播報:不播報任何測溫結果;
???? 播報溫度:播報溫度實測數值,高于高溫閾值則播報“溫度xx℃,體溫異?!?
口罩檢測開關:開啟和關閉口罩檢測功能。
口罩檢測模式:可配置為疫情模式和非疫情模式,兩種模式。
???? ????疫情模式: 此模式下,檢測到未佩戴口罩則語音提醒“請佩戴口罩”;
???? ????非疫情模式:此模式下,檢測到人佩戴口罩,則語音提醒“請摘下口罩”,提高識別正確率。
口罩關聯繼電器:開啟和關閉口罩檢測結果關聯繼電器。在疫情模式下,當正確佩戴口罩,則控制繼電器動作,否則不控制繼電器。
口罩檢測語音播報:配置口罩提醒播報模式為只播異常,不播報。
?????????? 只播報異常:在疫情模式下,不戴口罩則播報“請佩戴口罩”,否則不播報提醒;在非疫情模式下,佩戴口罩則提醒“請摘下口罩”,否則不播報。
時間信息疊加:開啟則屏幕上顯示設備當前時間,關閉則屏幕上不顯示設備時間。
溫度模式: 配置溫度單位??膳渲脼閿z氏度和華氏度兩種溫度單位。
【刷新】:點擊按鈕,獲取設備上面的配置。
【保存配置】:點擊按鈕,將配置信息下發至設備保存生效。
六、設備程序升級
用戶可以使用瀏覽器或者PC工具升級程序;
?? 注意:瀏覽器升級包后綴名為.ifu, PC工具升級程序包后綴名為.bin
6.1 網頁升級程序:
?注意:瀏覽器僅能使用IE瀏覽器、QQ瀏覽器以及360安全瀏覽器,
?????? 不可使用IE Edge瀏覽器、360極速瀏覽器。
步驟1:打開瀏覽,輸入設備IP地址,并輸入用戶名admin和密碼admin。
步驟2:依次點擊設置->系統->維護,進入升級界面。
步驟3:點擊瀏覽選擇app.ifu升級包。
步驟4:點擊【上傳】按鈕,開始升級,等待升級完成,網頁自動刷新。
























